中国植物营养与肥料学会第八届优秀博士、硕士学位论文评选结果公示

时间:2024/07/23

字体:[ ]

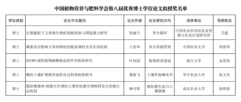
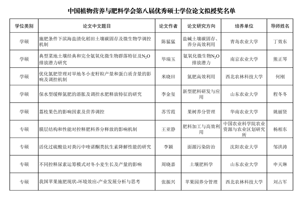
依据《中国植物营养与肥料学会优秀博士硕士学位论文评选办法》,经过形式审查、同行专家函评、会议终评环节,最终5篇博士学位论文、9篇硕士学位论文(其中学术型5篇、专业型4篇)被评为中国植物营养与肥料学会第八届优秀博士、硕士学位论文予以公示,公示期2024723-29日,公示期内如对该评审结果存有异议,请以书面形式提出。以单位名义反映情况的材料需加盖单位公章,以个人名义反映情况的材料需具实名并附联系方式,秘书处按规定对其身份予以保密。

 

联系人:张景丽

联系电话:010-82109093

电子邮箱:zwyyxh@caas.cn

地址:北京市海淀区中关村南大街12号资源楼403

 

中国植物营养与肥料学会

2024723