中国植物营养与肥料学会关于发布《妃子笑荔枝施肥技术规范》等6项团体标准的公告

时间:2026/01/14

字体:[ ]

各有关单位:

根据《中国植物营养与肥料学会团体标准管理办法》的有关规定,经审查,现批准《妃子笑荔枝施肥技术规范》等6项团体标准并予以发布。

该6项团体标准于2026年1月14日发布,2026年1月28日起正式实施。

特此公告。


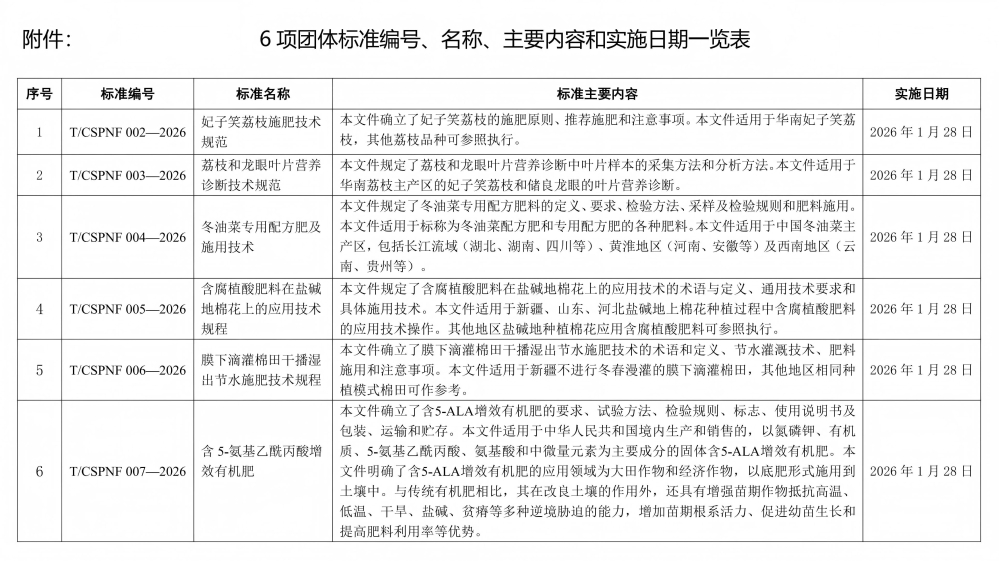
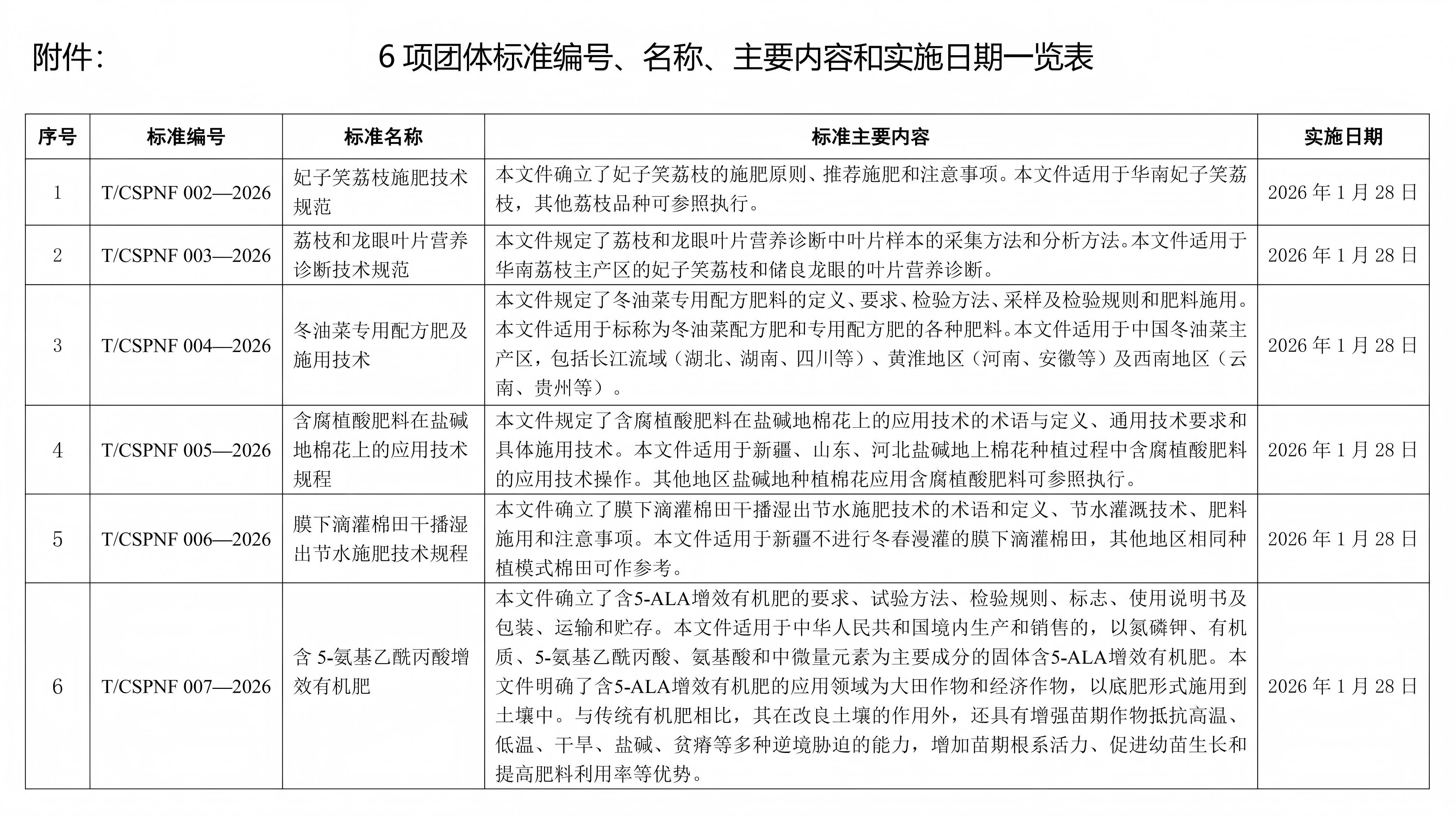
附件:6项团体标准编号、名称、主要内容及实施日期一览表


中国植物营养与肥料学会

2026年1月13日



2026-01-关于发布《妃子笑荔枝施肥技术规范》等6项团体标准的公告_扫描版.pdf